CLOSURE Our Tuakau office is closed until further notice due to a water leak.
Skip to content

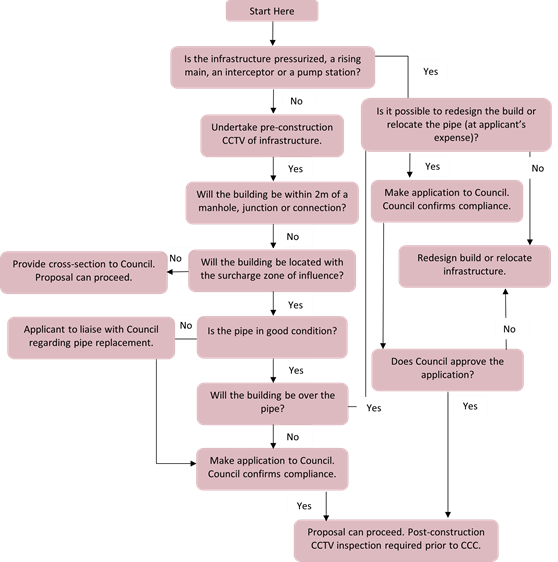
Building over or near our assets

Building over or near Council Network

If you are considering building close to or over the existing drinking water, wastewater or stormwater networks, you will have to go through the build over process.

Building over or near a pipeline can result in damage to the pipe or property, and can also restrict future maintenance and renewal of the pipeline. It is essential to consider alternatives such as relocating the proposed building or divert the existing pipeline before submitting a proposal to build over or adjacent to the pipe.

Below, we have outlined the process for building over or adjacent to Council Infrastructure.

If you are not familiar with the application process, we recommend you consult a designer, Engineer or other qualified person to work through the application process with you.

For guidance on how to check if you have public network on or adjacent to your property, visit our Intramaps page (and click 'Utilities Watercare' in the navigation panel).

 

Apply for build over approval

Click here to complete and submit your application via our online portal.

Or click here to download the form, complete it, and email it along with the required information to Workovers.Waikato@waidc.govt.nz

With your application, you will need to provide:

  • A foundation plan showing your proposed development in relation our water, wastewater and stormwater pipes. All Waikato District Council assets present on the site must be shown.
  • Cross section details (drawn to scale and dimensions) showing the bridging details and actual proposed vertical and horizontal clearances (not just the minimum requirement) from our assets, along with 45° line of influence taken from a point 500 mm below the bottom of the affected pipe. The pipe size and invert level also need to be shown together with key reduced levels.
  • Pre-construction CCTV inspection video and log sheets, showing the condition of the affected public local network wastewater and stormwater pipes.

Note: Please do not CCTV any pressurized, rising main or an interceptor.

 

Important Information

  1. Building close to or over pipelines is generally discouraged as this practice severely limits Council’s ability to either maintain or duplicate the pipeline if required in the future.
  2. Alternative options, such as relocating the proposed building, decommissioning of/or diverting the pipeline along property boundaries, are required to be thoroughly investigated by the applicant before building over a pipeline will be permitted.
  3. In order of preference, pipes shall either be
  4. If practicable pipes may be removed and connections relocated, dependent on usage capacity for the pipe at a cost to the applicant (Refer to Section 451 of Local Government Act 1974)
  5. Relocated to avoid the construction at a cost to the applicant (s451 of LGA 1974)
  6. Replaced on present alignment, extending from boundary to boundary (or manhole as appropriate) at a cost to the applicant (s451 of LGA 1974)
  7. Council does not permit building over or within the specified distances of the following infrastructure
    - Wastewater rising mains and interceptors – 5 metres
    - Pump stations and associated infrastructure – 5 metres
    - Manholes – 2 metres
    - Junction points with connections and mains – 2 metres
    - No part of a lateral connection (downstream of the point of supply – See ITS D5.4) is permitted to be under any building footprint.
  8. Inspections of Council infrastructure by CCTV is required before and after the performance of any work which involves building over or within 5.0m of Council infrastructure.
  9. Building or Engineering plans submitted to Council are required to incorporate the confirmed locations of the main, manholes and connections identified by the CCTV inspection as these factors may dictate the development layout/design.
  10. CCTV inspections should be in accordance with the most recent version of the New Zealand Pipe Inspection Manual.
  11. No pile ramming is permitted within 5.0m from the centreline of any pipeline, or within the 45º envelope of the influence line of the pipe at invert level. Pile ramming includes sheet piling. These piles shall be drilled.
  12. No structural loads are permitted to be placed on, or be transferred to, the pipeline or other assets. All structural loads shall be absorbed (by means of piles where appropriate) outside of the 45º influence envelope and below the invert level of the wastewater pipe for the first row of piles (refer ITS Drawing D5.6).
  13. The first row of piles is required to be located at least 1.5m clear from the outside edge of the pipe and 2.0m clear from the outside wall of any public manhole, and be founded at least 1.0m below invert level of pipe. Subsequent pile rows shall be founded at least 1.0m below the 45º envelope of the influence line of the pipe at invert level.
  14. Any building, structure or other development is required to be designed and founded so that it will not be adversely affected by public infrastructure and associated trench line, including any future excavation that may be required for the maintenance of the infrastructure.
  15. The building, structure or other development is required to make provision to allow for any future possible settlement of the public trench line and backfill and consequent reduction in lateral support. 

 

Refer to the Infrastructure Technical Specifications for full requirements.

 

With your application, you will need to provide:

  • A foundation plan showing your proposed development in relation our water, wastewater and stormwater pipes. All Waikato District Council assets present on the site must be shown.
  • Cross section details (drawn to scale and dimensions) showing the bridging details and actual proposed vertical and horizontal clearances (not just the minimum requirement) from our assets, along with 45° line of influence taken from a point 500 mm below the bottom of the affected pipe. The pipe size and invert level also need to be shown together with key reduced levels.
  • Pre-construction CCTV inspection video and log sheets, showing the condition of the affected public local network wastewater and stormwater pipes.

Note: Please do not CCTV any pressurized, rising main or an interceptor.

The following payments will apply:

  • Build over application fee - Basic: $568.00
  • Build over additional fee for complex applications: $390.00

Please note that once your application has been received, the application fee will apply. Regardless of the outcome.

Last updated 3 December 2024, 09:07 am

Download the Antenno app

Use the Antenno app to tell us about things that need our attention, like potholes, graffiti, or broken streetlights.

More about Antenno

Top